Proud to be a part of the Gallo team and working at the world's largest winery in the information technology department. Experienced through working in many capacities across the entire winery. Computer Science major with a concentration in Software Engineering at California State University Monterey Bay. An avid problem solver who enjoys tackling challenges. Passionate about programming, and determined to create a better quality of life for others using those skills. Can produce code on my own, but also enjoy working in collaborative environments such as Agile or Pair Programming. Always striving to understand the business domain, not only well enough to develop software for it, but also to become one of its authorities. If time permits, freelance as web developer for a full stack development firm. ˙xoq ǝɥʇ ɟo ǝpᴉsʇno ʞuᴉɥʇ sʎɐʍll∀ LinkedIn | GitHub | Learning Journal
Plan and assess personal career options and develop communication skills.
Demonstrate an understanding of the fundamentals of computer architecture, operating systems and networks.
Analyze and solve problems using a programming language.
Uses mathematical concepts and constructs to express ideas and solve problems in computer science, and to communicate quantitative information.
Demonstrate effective use of computer-based tools used in the design and creation of interactive applications and electronic media.
Learning Outcome: Learn writing, presentation, research, and critical-thinking skills within the diversified fields of information technology and communication design. Students learn how to analyze, predict, and articulate trends in the academic, public service, and private enterprise related to their majors. Students write two major papers, generate a preliminary capstone idea and give a combination oral/multimedia presentation before both a small and large audience.
Output: Industry Analysis Paper
Learning Outcome: Introduces design, creation, and manipulation of interactive applications and electronic media for communication purpose. Focuses on creating media, understanding media concepts, and manipulating the created media using basic programming concepts of control flow, functions, expressions and data types in the Python language. Students acquire a basic understanding for digital media formats, how to design, create such media using basic programming skills.
Output: Game developed with Python: Wheel of Python
Code: Click Here
Learning Outcome: Survey of Telecomm and Data Comm Technology Fundamentals, Local Area Network, Wide Area Network, Internet and internetworking protocols including TCP/IP, network security and performance, emerging industry trends such as voice over the network and high speed networking. Designed as a foundation for students who wish to pursue more advanced network studies including certificate programs. Includes hands-on networking labs that incorporate Cisco CCNA lab components.
Output: Final Exam
Apply appropriate data structures and tools in the design of software.
Apply programming skills to a specialized application.
Analyze and apply appropriate algorithms to computing problems.
Demonstrate the ability to analyze, plan and produce a complete software application.
Learning Outcome: Provides students with dynamic web application development skills, focusing on the PHP, MySQL, and JavaScript. Coverage includes the Internet architecture, XHTML, CSS, programming with PHP, database and MySQL, and client-side programming with JavaScript.
Output: CST 336 Home Page
Learning Outcome: Provides students with the fundamental concepts to develop large-scale software, focusing on the object-oriented programming techniques. Coverage includes the introduction to Java programming language, object-oriented programming, software life cycle and development processes, requirements analysis, and graphical user interface development.
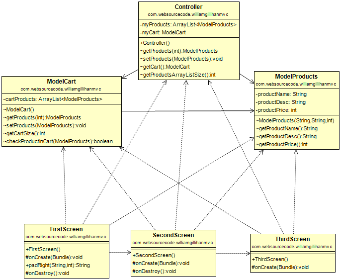
Output: MVC Android SQLite Product Manager
Code: https://github.com/wgillihan/MVC-Android-SQLite-Product-Manager
UML: 
Output: Android MVC Shopping Cart
Code: https://github.com/wgillihan/Android-MVC-Shopping-Cart
UML: 
Output: MVC Card Game
Code: https://github.com/wgillihan/MVC-Card-Game
UML: 
Learning Outcome: Students learn important data structures in computer science and acquire fundamental algorithm design techniques to get the efficient solutions to several computing problems from various disciplines. Topics include the analysis of algorithm efficiency, hash, heap, graph, tree, sorting and searching, brute force, divide-and-conquer, decrease-and-conquer, transform-and-conquer, dynamic programming, and greedy programming.
Output: Final Project part 1
Code: https://github.com/wgillihan/CST-370-Final-Project-1
Output: Final Project part 2
Code: https://github.com/wgillihan/CST-370-Final-Project-2
Learning Outcome: Prepares students for large-scale software development using software engineering principles and techniques. Coverage includes software process, requirements analysis and specification, software design, implementation, testing, and project management. Students are expected to work in teams to carry out a realistic software project.
Output: Final
Code: https://github.com/wgillihan/CST-438-Final
Output: Group Project
Code: https://github.com/wgillihan/CST-438-Group-Project
Output: Project Report
Demonstrate the ability to combine knowledge in the discipline and community experiences to finish a community-based project.
Demonstrate professional communication skills in written and oral form.
Create a comprehensive project according to an approved set of specifications that represents the culmination of CSUMB experiences in the major and showcases an achievement of professional level work.
Demonstrate breadth of knowledge outside of selected concentration of CSIT (CSIT elective course(s)).
Satisfied With:
Through an ethical perspective, students examine the impact of current and future information technologies on economics and culture in society.
Learning Outcome: A service learning course in which students apply computer literacy, multimedia design, and technology to assist schools, nonprofit organizations, and community agencies. The theme for the course is "Bridging the Digital Divide." Note: students must participate in required service placements with hours to be arranged. Students must be able to create and manage a web site.
Output: Service Learning Final ReportLearning Outcome: This course provides balanced coverage of database use and design,focusing on relational databases. Students will learn to design relational schemas, write SQL queries, access a DB programmatically,and perform database administration. Students will gain a working knowledge of the algorithms and data structures used in query evaluation and transaction processing. Students will also learn to apply newer database technologies such as XML, NoSQL, and Hadoop.
Output: Final Project
Code: https://github.com/wgillihan/CST-363-Final-Project
Output: Final Project Diagrams and Charts
Output: Final
Learning Outcome: Investigates through an ethical perspective how communication technology affects our lives. Discusses individual and institutional values represented through technological choices. Using case studies and current events, explores such issues as intellectual property rights, information access and privacy, and the digital divide.
Output: Resolving VW’s Ethical Challenges with Software Cheating Emissions Testing
Learning Outcome: Students will work on a project in large groups (up to 5 students in each group), developing requirements specification, a solution plan followed by design and implementation of the solution. The problem statement for the projects will be selected by the faculty. Faculty will also play the role of a project manager directing the schedule and deliverables for these projects.
Output: Client Website http://newhope-recovery.org/